在我国知识产权保护体系持续完善的背景下,《商标法》新一轮修订草案针对商标行政确权程序推出两项关键性调整,对商标申请、诉讼实务将产生深远影响。

一、制度变革的双重维度:行政程序中止审查的普遍化与情势变更原则司法适用的终结
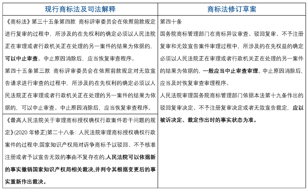
本次修订草案的核心突破,在于确立了两大相互呼应的制度准则。其一,行政审查中止程序实现从 “裁量性” 到 “原则性” 的转变。中止审查,法律用语从带有裁量空间的“可以中止”转变为更具强制性的“一般应当中止”,意味着过往行政机关通常不会因在先权利不稳定而中止审查的案件,在之后可能会普遍进行中止审理,目前实践中中止审理的情况已呈现普遍化倾向。
另一方面,在司法审查层面确立了严格的”决定时事实基准” 原则。修订草案明确规定,法院审理商标行政案件时“应以被诉决定、裁定作出时的事实状态为准”。这一规定实质上关闭了在诉讼阶段依据情势变更原则推翻行政决定的法律通道,使得引证商标在诉讼期间发生的权利状态变化(如被撤销、无效或转让)不再影响案件裁判。其法理基础在于回归行政诉讼的本质——对行政机关作出行政行为时点的合法性进行审查,而非对不断变化的事实进行持续评估。这强化了行政决定的既判力与稳定性,但同时也对商标申请人的程序规划能力提出更高要求。
二、立法演进的清晰轨迹:从柔性平衡到刚性约束
审视近年来的立法演进过程,可以清晰地观察到立法者在此问题上态度的坚决转变。2023年的征求意见稿虽然已初步确立了“以决定作出时事实状态为准”的原则,但仍为“明显违反公平原则”的情形保留了例外条款,为司法裁量留下了空间。然而,在最新的2025年征求意见稿中,这一体现灵活性的“但书”条款被彻底删除,展现了立法者决绝的姿态。这种“去例外化”处理,与“一般应当中止”的强化规定相互配合,形成了“前门开大、后门关死”的严密制度设计:既然在诉讼阶段不再考虑新事实,那么在行政审查阶段就必须更充分、更及时地适用中止程序,以保障当事人权利救济的完整性。
三、情势变更的式微与司法实践的现状
长久以来,情势变更原则如同商标申请人的“救命稻草”。依据《最高人民法院关于审理商标授权确权行政案件若干问题的规定》第二十八条,申请人在行政诉讼甚至再审阶段,若能证明引证商标的权利障碍已经消除,仍有反败为胜的机会。这一策略曾成为实务中化解注册困境的重要路径。
然而,即便在当前制度尚未完全变更之际,司法实践已呈现出收紧情势变更原则适用的倾向。 “部分障碍消除不等于当然获准”,最高人民法院在商品类似性判断上展现出突破《区分表》的情况。多个最高人民法院的再审案例表明,即使部分引证商标被撤销,只要其余有效商标在部分商品上仍构成权利冲突,法院仍将维持驳回决定,驳回再审申请。
例如,在(2024)最高法行申4366号案件中,广东某某科技集团股份有限公司申请的诉争商标,有8件引证商标,二审判决作出后,所有引证商标均发生了变化,在0901、0913、0920群组商品上均没有在先权利障碍,仅剩0907群组上存在在先权利障碍,再审申请人明确放弃诉争商标在0907群组上的注册申请,但最高院再审审查认为,诉争商标指定使用的0901、0913、0920群组商品与引证商标核定的0907、0908群组商品构成类似商标,驳回了再审申请。
在(2023)最高法行申1862号案件中,上海某某传媒有限公司申请的诉争商标,有5件引证商标,二审判决作出后,有3件引证商标被撤销,从而4105群组服务上没有在先权利障碍,4101和4102群组上仍有在先注册商标,最高院再审审查认为,虽然引证商标1-3的权利状态发生了变化,但诉争商标指定的全部服务与其余引证商标指定服务仍然构成类似,驳回了再审申请,但事实上4105群组服务已无在先权利障碍,最高院事实上突破分类表认定4101、4102群组服务也与4105群组服务构成类似。
这反映出一种“全有或全无”的裁判倾向,即除非所有权利障碍被完全、彻底地清除,否则难以通过情势变更获得支持。这些案例预示着,即便没有本次修法,司法实践也已走向严格化,新法不过是将这一趋势以成文形式彻底固定。
四、制度变革的实务冲击:机遇与挑战的双重叠加
此番制度变革将在一定程度上优化司法资源、减少程序空转,但也将申请人置于全新的策略困境之中。最大的挑战在于司法救济关门,商标申请人必须在行政审查阶段完成所有潜在权利障碍的清除工作,而商标撤销、无效等程序固有的周期不确定性,使得时间衔接变得异常困难。尽管,“一般应当中止”的表述具有刚性,但个案中行政机关的裁量标准、中止申请的证据要求等仍可能引发争议。应对不确定性的过程中,申请人或被迫重拾 “重复申请” 策略,通过提交多份相同商标申请捕捉障碍消除的时间节点。权利衔接的风险同样不容忽视,一旦原申请因障碍未能及时清除而失败,重新申请将导致申请日期的延后,重新申请将面临新的权利冲突风险,形成 “权利衔接断层” 的困境。
五、新规则下的策略重构与应对之道
面对法律环境的重大调整,商标申请人与代理机构需构建全流程、多层次的应对体系,实现策略重心的根本性转移。
首先,行政阶段的全流程规划至关重要。这意味着在提交申请前就需进行深度的早期风险评估,全面排查潜在的在先权利障碍。一旦发现风险,应立即并行启动针对引证商标的撤销、无效宣告或共存协议谈判等程序,并精准计算和规划各程序的时间节点,争取在审查员作出决定前消除障碍。
其次,中止审查程序的最大化利用。 申请人应主动把握中止审查的适用条件,在符合 “在先权益依赖未决案件结果” 的情形下,及时提交中止申请并附具充分证据,明确说明未决案件与确权案件的关联性及影响程度。同时建立动态跟进机制,实时监控关联案件进展,在障碍消除后第一时间申请恢复审查,避免程序拖延。
再者,诉讼策略的结构性调整。新法下诉讼阶段的证据补充空间被大幅压缩,策略重心需从 “诉讼中寻求新事实突破” 转向 “行政阶段固定有利证据”。同时,提前准备商标修改、部分放弃或与在先权利人达成共存协议等备选方案,以增加注册成功率。
最后,系统性风险防控体系构建。建立多层次的风险防控机制:在申请布局上,采用 “核心类别优先 + 防御类别延伸” 的梯次注册策略,覆盖上下游关联领域;在动态监控上,搭建商标监测系统,及时预警潜在权利冲突;在应急响应上,针对驳回、不予注册等审查结果,制定标准化应对流程,明确中止申请、行政诉讼等不同路径的适用场景与操作规范。
特别声明
本文仅供参考,不构成律师的正式意见,不应被看作是采取任何法律行动或进行法律决策的依据。文中所述仅代表作者个人观点,并不反映作者所服务的任何机构或客户的立场。
相关人士
专业领域
相关推荐